饶氏一家人

中华饶氏商会近期若干文件通知
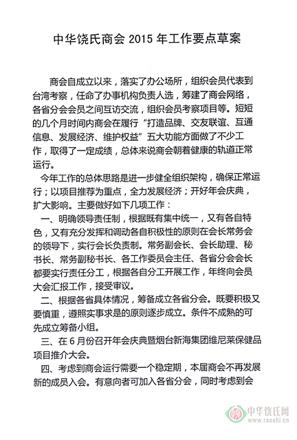
类型:饶氏新闻  发布时间:2015/4/24 12:20:21  点击量:652    
 







新闻发布人:管理员2 查看/发表评论       
[关闭窗口]
  [饶氏一家人] 

   最新新闻
饶和平在深圳饶氏论坛上的讲…   12.1
家谱研究争论的几个问题   11.8
共筑根脉丰碑 赓续饶氏荣光   5.22
清代戏曲《皇华记》作者考略   4.4
清代戏曲《皇华记》作者考略   4.4
饶及人宗亲印象记   10.20
青田饶氏文化中心奠基仪式隆…   10.20
初心不改 重新启航   9.24
饮水思源忆饶公——关于饶宗…   5.20
孝感饶氏始祖考   5.20

   滚动新闻
饶及人被邀参加第六届中国(…
 
多位宗亲向中心捐献饶氏资料
 
云南饶明生派儿子向中心献谱
 
湖北崇阳饶浩良向中心捐献家…
 
罗江饶正禄等宗亲向中心捐献…
 
江西九江饶起延饶学圩向中心…
 
湖北武穴的饶杨威捐献家谱复…
 
吉阳镇巧溪村饶金禄等宗亲捐…
 

   热点新闻
川渝分会开展救助饶东萍活动   2.28
“城市良医”——饶及人   9.14
编撰资金捐赠情况公示   9.12
关于2016年度《中华饶氏》征…   2.17
救助饶琴的善款公示   5.3
福建省饶氏人数最多的村庄揭…   9.3
请救救我三姐吧!   6.7
饶氏宗亲会派代表参加苍南饶…   2.20
清代内阁题本饶事浅解( 一)   10.25
就饶漱石问题,陆璀2001年4月…   5.27
设为首页| 关于我们|联系我们|隐私保护|网站地图
©2006饶氏一家人
浙ICP备17035826号-3